PG(中国大陆)电子·控股有限公司-官网

算力美梦与“割韭菜”骗局-PG电子控股有限公司
关闭
算力美梦与“割韭菜”骗局
作者:小编 日期:2025-10-23 点击数: 

  ”的形式草率收场。海南华铁从人人追捧的“算力大牛股”,沦为当前人人喊打的“杀猪盘”。

  讽刺的是,如此巨额订单,是公司年营收的一半以上,公告中却轻描淡写“不影响生产经营”、“亦不存在严重损害公司及全体股东利益的情形”。

  今年一季度,海南华铁官宣巨额算力订单后,其股东总数从4.6万户飙至21.3万户,不知道这些新涌入的散户,算不算海南华铁认为的“股东”。

  此前有不少券商发研报为海南华铁“摇旗站台”,将其作为算力租赁赛道重点标的推荐,还有超级牛散章盟主“带货”,这其中是否有“做局”的嫌疑?

  更值得深究的是,海南华铁是个例还是行业普遍情况,近年来,有数十家上市公司“跨界”涌入算力租赁赛道,卖调味品的、开染料厂、做设计的。

  难道算力租赁的生意就真的这么好做,没有一点儿门槛吗?哪些公司是真的在做业务转型,又有哪些公司是为了炒作割股民“韭菜”?

  今年3月,海南华铁公告,全资子公司华铁大黄蜂与杭州X公司签订《算力服务协议》,为其提供算力服务,服务期 5 年,预计合同总金额为36.9亿元。

  海南华铁称,本次合同的履行预计有利于提升公司盈利能力及核心竞争力,本合同为算力服务合同,预计平均每年产生营业收入约7亿元。

算力美梦与“割韭菜”骗局(图1)

  这笔36.9亿元的算力大单,是海南华铁24年营收(51.71亿元)一半以上。公告消息一出,市场立刻沸腾,3月5日、6日、7日,公司股价连续三个交易日涨停,股价一度触及13.25元的历史高点,成为当时A股的“算力大牛股”。

算力美梦与“割韭菜”骗局(图2)

  之后有不少券商发布研报给海南华铁“站台”。比如天风证券发布《国内算力需求方兴未艾,重视算力租赁及AI基建投资机遇》,将其作为重点标的推荐。

算力美梦与“割韭菜”骗局(图3)

  此外,超级牛散章建平也“现身带货”。今年一季度末,其出现在海南华铁的前十大股东名单中,重仓8420万股,持股比例4.23%。

算力美梦与“割韭菜”骗局(图4)

  在各方情绪带动下,众多散户也纷纷买入海南华铁。今年一季度末,海南华铁的股东户数暴增至21.32万户,较去年年末翻了四倍。

算力美梦与“割韭菜”骗局(图5)

  令人大跌眼镜的是,时间仅过去6个多月,国庆前最后一天(9月30日),海南华铁宣布,子公司华铁大黄蜂终止此前签署的《算力服务协议》。

  尽管公告中“轻描淡写”地提到,“不存在严重损害公司及全体股东利益的情形”。但国庆收假回来,海南华铁股价连续两个交易日跌停,20多万股民成为这场炒作游戏最惨烈的接盘侠。

算力美梦与“割韭菜”骗局(图6)

  值得一提的是,在海南华铁官宣大单消失之前,“带货达人”章盟主已提前套现离场。海南华铁的半年报中,章建平已不在前十大股东行列。

算力美梦与“割韭菜”骗局(图7)

  海南华铁的总经理,也就是现在的第二大股东胡丹锋原本也准备“减持跑路”。早在今年8月15日,其就披露了减持计划,拟于9月8日至12月7日期间,通过集中竞价或大宗交易的方式减持公司股份不超过4423股,减持比例不超过2.22%。

算力美梦与“割韭菜”骗局(图8)

  但计划没赶上变化,上交所第一时间出手,向海南华铁下达监管函后,胡丹峰被迫提前终止减持套现计划。为了稳住市场信心,他不得不自掏腰包,与控股股东海控产投一起增持护盘。

  海控产投的一致行动人海南金控计划增持2500万至5000万元,胡丹峰计划未来6个月内,使用其自有资金及自筹资金,增持3000万至5000万元。

算力美梦与“割韭菜”骗局(图9)

  在上证e互动投资者平台、以及股吧、雪球等投资者社区,充斥着控诉之声。有不少股民质疑海南华铁之前是签署的“假合同”,目的是“割韭菜”,

算力美梦与“割韭菜”骗局(图10)

  10月16日,证监会正式对海南华铁立案,原因是公司涉嫌信息披露违法违规,违反《中华人民共和国证券法》《中华人民共和国行政处罚法》等法律法规。

算力美梦与“割韭菜”骗局(图11)

  海南华铁给出的原因是,鉴于原协议所涉交易及设备的市场环境及供需情况已较签署时发生较大变化,且协议签订以来未收到任何采购订单,向X公司出具《关于解除算力服务协议的函》。

  对于刚接触PG电子的新手,有什么实用的攻略吗?

  实际上,这笔大单有很多疑点。一方面,合同中客户是匿名的,海南华铁称,鉴于本次交易中客户名称等信息涉及商业秘密,按照规则披露将导致违约或可能引致不当竞争,故作匿名处理。

  此外,这还是一个“三无订单”。公告中提到,本次未产生实际的采购成本或资本性支出,亦未进行设备交付及验收环节,未对公司的当期经营成果、财务状况及现金流量产生任何实质性影响。

  也就是说,在合同签约后的将近7个月时间内,海南华铁没有为履行该算力合同采购过任何设备。

算力美梦与“割韭菜”骗局(图12)

  值得一提的是,海南华铁在解除公告中表示,除双方仍需对原协议及其内容、履行及解除负有保密义务外,双方就原协议及其履行或解除不存在其他待解决事项或争议、纠纷。

  三十多个亿合同说解除就解除,对方还不需要支付违约金。但在上一份签约公告中中,海南华铁明确提到,双方有规定违约赔偿。

  如因X公司原因导致本协议款项未按约定时间支付的,每逾期1日,海南华铁有权要求对方支付逾期应支付金额0.05%的违约金。

  逾期30日以上,X公司仍不支付的,除逾期款项及对应违约金外,海南华铁有权向对方一次性主张未按期支付金额20%的违约金并要求解除合同。

  因X公司擅自解除本协议或订单的,海南华铁有权要求对方支付总金额20%的违约金,违约金不足以弥补乙方损失的,甲方应予补足。

算力美梦与“割韭菜”骗局(图13)

  基于上述种种迹象,外界普遍猜测海南华铁之前和X公司签署的只是一个框架协议。很多上市公司为了讲故事,会签署一些不具备强制约束力的合同,事后也不容易被查证,伪装性更强,投资者吃了“哑巴亏”在规则上也找不到说理的地方。

  海南华铁在今年3月份发布签约公告时,也留了“后手”。公司称,由于相关产品受到市场环境、行业政策等影响较大,公司可能面临采购难度加大或供应商无法持续稳定供货的风险,进而可能导致本次合同未能部分或全部如期顺利履行。

算力美梦与“割韭菜”骗局(图14)

  有媒体就此采访到海南华铁的工作人员,对方回应称,此前的36.9亿元的算力合同并不是一个框架协议,而是实际要履约的合同,解约的原因是产业链上的一些因素,还有市场环境的变化。

  海南华铁的前身是华铁应急,成立于2008年,总部在杭州,主营业务是提供高空作业平台、建筑支护设备及地下维修维护设备等租赁及相关服务,2015年登陆A股,是国内设备租赁行业龙头企业。

  去年5月,华铁应急公告,拟投资10亿元开展智能算力业务,通过向客户提供 GPU 级的高端算力资源租赁及增值技术服务取得收益。

  公司称,将采购芯片、服务器等算力相关设备,部署建设智算中心,建成后与高校、科研院所、AI大模型、自动驾驶、游戏传媒等各领域优质客户合作,为其提供智能算力租赁。

  一是新型智算中心是资本密集型行业,公司多样化的融资平台及灵活的融资渠道,将赢得资本优势,为进入智算中心行业奠定基础。

  二是智算中心的运营模式为:算力设备采购+智算中心建设及管理+算力租赁+技术服务,这与其主业采用的“采购+资产管理+租赁+服务”一体化经营模式高度吻合。

算力美梦与“割韭菜”骗局(图15)

  去年5月21日,官宣进军算力两个星期后,海南华铁控股股东胡丹锋及其一致行动人与海控产投签署协议,以19.97亿元价款转让所持公司14.01%的股权,至此海南国资委成为公司实际控制人。

算力美梦与“割韭菜”骗局(图16)

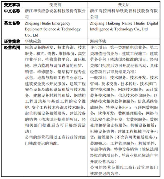
  易主海南国资后不久,华铁应急将公司名由“浙江华铁应急设备科技股份有限公司”改名为“浙江海控南科华铁数智科技股份有限公司”,即海南华铁。同时调整工商登记的经营范围,全力向算力转型。

算力美梦与“割韭菜”骗局(图17)

  海南华铁在半年报中提到,截至6月底,公司累计交付的算力资产超过14亿元。

  这两年,伴随AI大模型浪潮,催生算力需求持续增长,算力赛道热度持续升温。外加政策的大力扶持,算力租赁成为上市公司追逐的热点。

  当前,A股“算力租赁”概念相关上市公司已经超过百家,除了传统IDC服务商外,有不少都是和海南华铁一样的跨界玩家,比如“搞彩票印刷”的鸿博股份,“卖调味品”的莲花控股,“开染料厂”的锦鸡股份,“做创意设计”的奥雅股份。

  表面上看,算力租赁业务很简单,买点服务器,搭个智算中心,就能“躺着收租”。但实际上,技术快速迭代使得算力需求变化不定,企业需不断调整其技术基础设施,以适应客户需求。

  由于这两年芯片技术快速更新迭代,此前基于老款芯片建立的通用算力已经面临淘汰,当下市场上缺是能够进行大规模训推的高端智能算力。

  而高端智能算力依赖高端芯片,很多新入局跨界企业在这方面并无积累,外加当下对英伟达等进口高端芯片的限制,智算中心很难建起来。

  很多跨界算力租赁企业面临的情况是,要么拿不到订单,要么有渠道(比如通过国资)拿到订单,却没有相应的硬件设施去配套服务。

  就像海南华铁给出的算力大单终止原因是,“原协议所涉交易及设备的市场环境及供需情况已较签署时发生较大变化”。

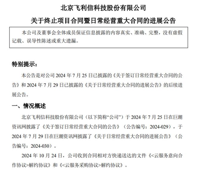
  去年10月,飞利信公告,此前与某人工智能头部企业签订5.4亿元《云服务采购协议》,因项目GPU服务器未能按期供货,项目未能如期进行,双方解约协议。

  对于刚接触PG电子的新手,有什么实用的攻略吗?

算力美梦与“割韭菜”骗局(图18)

  去年11月,锦鸡股份公告称,全资子公司于2024年1月与缔息云联签订《AI能力中心算力服务资源运营合同》,向其提供算力设备租赁服务。受业务采购方基于算力业务开展情况的客观变化,双方协商一致签订《合作终止协议》。

算力美梦与“割韭菜”骗局(图19)

  今年3月,鸿博股份公告称,此前全资子公司与百川智能签署《云服务协议》,向对方提供一定规模的智算服务器所有的算力和资源以及配套。受不可抗力因素影响,原合同已无法继续履行,经双方协商一致,停止原合同相关合作。

算力美梦与“割韭菜”骗局(图20)

  今年4月,莲花控股公告,莲花紫星2025年2月28日与 CⅨ公司签署《租赁合同》。基于宏观政策影响以及算力业务开展过程中出现的客观情况变化,莲花紫星于近日分别与上海X国企、CⅨ公司终止合作。

算力美梦与“割韭菜”骗局(图21)

  类似的案例还有很多,A股数十家“跨界”算力的上市公司中,哪些是真的在做业务转型,哪些单纯是为了蹭热点?哪些公司签了真实服务合同?哪些公司为抬高股价签的虚假合同?

  这是当下广大股民最为关注的问题,也亟待证监会的调查结果。一个“海南华铁”并不可怕,可怕的是市场可能还藏着很多个“海南华铁”。

  特别声明:以上内容(如有图片或视频亦包括在内)为自媒体平台“网易号”用户上传并发布,本平台仅提供信息存储服务。

  于东来称收费进行“个人分享交流”,3小时50万元,另规划企业家到胖东来学习,每人收费100万!曾称公司账上资金41亿元

  和而泰:前三季度净利润同比增长69.66% 重点布局机器人等具有高成长性的新兴领域

  全新坦克400双线亿辆车被召回,超半数源于监管调查,车企自查缺陷就这么难?

  iPhone Air只是开始!爆料称苹果还有三款iPhone采用全新设计

  消息称iPhone Air需求疲软,苹果将资源转向iPhone 17/17 Pro系列

  2025款苹果MacBook Pro运行《赛博朋克2077》帧率对比M4提升190%

  大疆DJI Osmo Mobile 8发布:898元起 三轴增稳防抖技术

  AMD锐龙9000G APU即将发布 首款采用Krakken Point核心的型号

顶部